Toggle Kill Status

togglekillstatus16.png

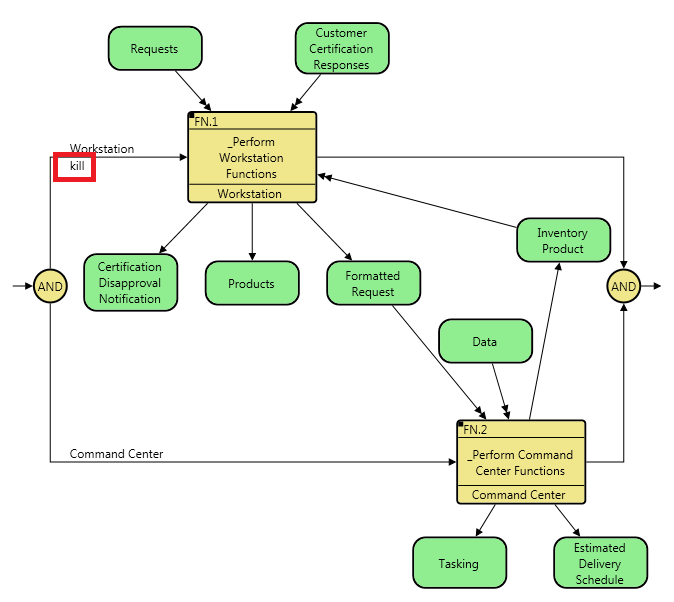
The Toggle Kill Status command enables you to change the kill status for a parallel or replicate branch. If specified as a kill branch, the label "kill" will be displayed at the front of the branch below the control flow line.


During execution, when a kill branch is completed, all functions within the parallel or replicate immediately stop and control is transferred to the construct following the parallel or replicate construct. This kill status specification permits you to model termination paths for concurrent behavior.


ToggleKillEFFBD.png
ToggleKillAct.png